学問のすすめ奨学金 成績 144374
慶應義塾大学の「学問のすすめ奨学金」は奨学金額は年間60万円で毎年の申請・審査により4年まで継続可能となっています。 この継続条件とは具体的に、どのような内容でしょうか? 入学後に渡される書類に書かれているようですが、入学前に内容を知りたいのです。 (継続条件が厳しいと2年目以降に、経済的に苦しくなる) 現在、奨学金を受給して詳しい内容学問のすすめ奨学金は高校の先生(担任)に 推薦書類 を書いてもらう必要がある。 そのときに慶應への熱い思いをメモに書いて渡すのがいいです。 追記慶應の方には 調査書 も必要です。 都の西北奨学金は、推薦書類はいりませんが、専用の用紙に 入学2年目以降は、前年度までの成績に基づく審査により、成績優秀者と認められた者には、当該年度の奨学金額を増額します。 増額後の金額(年額): 文学部・経済学部・法学部・商学部80万円(万円増額) 理工学部・総合政策学部・環境情報学部・看護医療学部90万円(30万円増額) 薬学部1万円(40万円増額) 医学部150万円(60万円増額) 申請資格
慶應義塾大学の奨学金制度 大学情報 慶大入試 受験対策に特化した慶大塾
学問のすすめ奨学金 成績
学問のすすめ奨学金 成績-奨学金の申込みは、学校を通じて、申込みます。 ただし、高等学校卒業程度認定試験合格者(合格見込者を含む)・大学入学資格検定合格者の予約採用については、 日本学生支援機構への直接申込みとなります。 予約採用全体の流れ 予約採用奨学金を希望する皆さんへ/採用候補者の皆さん奨学金の給付は、入学後の成績により1年次後期以降も継続できます。本選考において給費生として採用されなかった場合でも、本学で学ぶに適格であると認められる方には一般合格者としての入学を認めています。 ※PreMBA(履修証明プログラム)は対象外です。 創立者奨学金 成績優秀者



教育ニュース一覧 学校生協 学協くん Com 全国の学校生協向けのポータルサイト
慶應義塾大学 維持会奨学金 支給タイプ 給付 支給額 50万円(医学部・理工学部・看護医療学部・薬学部は80万円) 対象学年の制限 全学年 採用条件 人物・学業成績ともに優秀で、経済的理由により学業に支障のある学生大学等奨学金事業の充実について 有利子 有利子 学力 (評定値) 年収(万円) 0 800 35 300 無利子 残存適格者の解消(h28:24万人) 残存適格者 低所得 世帯 給付型奨学金の 創設(2万人) (イメージ) 無利子奨学金 成績基準の 実質的撤廃(2万人) 現在のなお、大学入学2年目以降は継続申請を行い審査を受ける必要があり、学業成績が一定の水準に達していない場合は受給を継続出来ない場合があるそうですよ。 高校生ランキング にほんブログ村 最終更新日 17 コ
特記事項 所定の学業成績などの条件を満たせば、最大4年間の受給が可能。 年8月調査時のデータとなります。 詳細な情報は 学校公式ページ をご参照下さい。 情報の正確性に関しては、 免責事項 をご覧下さい。 詳しい内容やその他の奨学金制度については、 慶應義塾大学(日吉キャンパス) 公式HP でご確認ください。 公式ページ https//wwwkeioacjp/ja/ 学校授業料・入学金の 給付型奨学金 の 学びたい気持ちを 応援します 経済的に困難な学生を支援する 新しい制度をチェックしよう お金の心配なく学び続けたい 学生のみなさんへ 学校ごとに締切日が異なるので確認を。 年4月~5月 対象となる学校 大学・短期大学・高等専門学校(4年・5 次に在学中に取得できる奨学金ですが、こちらも大学の成績やスポーツの実績などが問われます。 偏差値が高い大学程、競争率が厳しくなる傾向にありますので、一生懸命勉強やスポーツに励み結果を残したいものです。 日本学生支援機構の給付型の奨学金 貸与型の奨学金がポピュラーな
慶應義塾大学 学問のすすめ奨学金(学問のすゝめ奨学金) 今回のテーマは「学問のすすめ奨学金」 これは私が今現在受給中の奨学金ですが、19年度から私の時の制度からかなりありがたい方向に変更された素晴らしい奨学金です。 こんにちは 慶應義塾大学1年生の長女の学業成績が公開されました。 紙の成績表は保証人である保護者宛てに春学期終了後と秋学期終了後の年2回郵送されますが、web上でも公開されていて本人と保証人のみ閲覧可能です。 学業成績表には、履修したそれぞれの科目ごとに 評語 が記載されて成績優秀者増額:入学2年目以降、成績優秀者には奨学金額を増額して支給 増額後 年額150万円(医学部)/年額1万円(薬学部)/ 年額90万円(理工学部、総合政策学部、環境情報学部、看護医療学部)/ 年額80万円(文学部、経済学部、法学部、商学部)



奨学金最新事情 第3回 志望校決めたら要チェック 大学独自の給付型奨学金 インターエデュ



19年度 学問のすゝめ奨学金 Youtube
慶應義塾大学 学問のすゝめ奨学金 慶應義塾大学の奨学金には、毎年500人ほどが採用されるようです。対象者は1都3県以外の出身者で、父母の収入が基準額以内の学生です。高校教員の推薦があり、入学後は自宅外か進学予定の方に限定されます。 詳細は資料請求して確認してください。 支給今回は給付型奨学金でおすすめの奨学金制度をご紹介します。 奨学金の種類 まずは奨学金制度の種類を整理してみましょう。 奨学金 給付型 返済が不要な奨学金です。 最近では、近頃は学校独自の給付型奨学金のほか、住まわれている自治体、スポーツ振興団体等と、選択肢も増えています成績優秀者奨励奨学金遠隔地出身学生援助奨学金 遠隔地出身のため、自宅外通学(下宿生活)を余儀なくされている 前度の学業成績が極めて優秀である学生に対し、間学費 半額相当額を給付する制度です。 ※詳細については4 ページおよびホームページをご確認ください。 募集人数 ø70 金 円



教育ニュース一覧 学校生協 学協くん Com 全国の学校生協向けのポータルサイト



慶應義塾大学 地方出身者対象の給付型奨学金を拡充 大学ジャーナルオンライン
地域から探す 成績優秀者奨学金(前期課程のみ) 給付額 Ⅰ 500,000円 Ⅱ 400,000円 Ⅲ 300,000円 Ⅳ 0,000円 Ⅴ 100,000円 ※いずれも入学初年度のみ 対象 入学者の最大25% 応募方法 事前申込必要なし。受給資格者には合格後通知書を送付します。 私費留学生100%減免奨学金都の西北奨学金 募集要項」を公開しました(2179 更新) 「めざせ! 都の西北奨学金」は、首都圏(東京都・神奈川県・千葉県・埼玉県)以外の国内高等学校出身者で、学業成績が優秀であるにもかかわらず家計の事情で早稲田大学への進学を断念せ スカラシップ制度 は、入試の成績優秀者に奨学金 を 慶應義塾大学の奨学金 ・学問のすすめ奨学金 対象者 一般入試受験者全員(550名程度) 給付額 医学部:90万円 薬学部:80万円 その他:60万円 法政大学の奨学金 ・チャレンジ法政奨学金 対象者 一般入試受験者全



Http Dl Ndl Go Jp View Download Digidepo Po 0869 Pdf Contentno 1



奨学金案内 慶應義塾大学 塾生hp
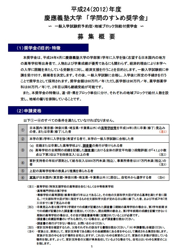
学問のすゝめ奨学金 給付 医学部 年額90万円 薬学部 年額80万円 その他学部 年額60万円 ※初年度は上記の金額に入学金相当額(万円)を加算。 2年目以降は成績優秀者の奨学金を増額 ※候補者数550名以上を予定 ※卒業まで継続して受給するためには給付奨学金の支給を受けるには、次の(1)と(2)の両方を満たす必要があります。 (1)学業成績等に係る基準 (2)家計に係る基準(収入基準・資産基準) (1)学力基準 学業成績等に係る基準は以下のとおりです。 入学後1年を経過していない人(年度秋入学者含む) 次の1~3の大学院進学のすすめ 22 〒 仙台市太白区八木山香澄町351 TEL: FAX: Email:nyushi@tohtechacjp https//wwwtohtechacjp お問い合わせ 入試広報課 ※本誌に掲載している分野・分野長は21年4月現在のものです。 12



入試前予約型奨学金 受験前に返還不要の奨学金を予約できる大学が増加 お金のことを心配せずに 入試に集中 大学受験パスナビ 旺文社



Www St Keio Ac Jp Students Life Files 19 12 Kenkyu Pdf



大学受験19 慶應 学問のすゝめ奨学金 改定 採用人数 支給額増へ リセマム



17年学問のすすめ奨学金交流会 とある慶應生の生態 塾員



2



1



Y7u57dmpvfu9hm



Www Waseda Jp Inst Scholarship Assets Uploads 12 21 Gakubu Challenge Pdf



慶応大 地方出身者を支援する 学問のすゝめ奨学金 リセマム



大学受験 奨学金とは お金の問題をわかりやすく解説します



年度最新 大学独自の奨学金特集 大学ジャーナルオンライン



19年度 学問のすゝめ奨学金 Youtube



大学受験19 慶應 学問のすゝめ奨学金 改定 採用人数 支給額増へ リセマム



慶應義塾大学 学問のすすめ奨学金 学問のすゝめ奨学金 とある慶應生の生態 塾員



慶應義塾大学で指定校推薦でも申し込める給付型の奨学金制度にはどんなものがありま Yahoo 知恵袋



Http Www Kansai U Ac Jp Scholarship 17 E6 98 A5 E7 B5 A6 E4 98 E5 A5 A8 E5 Ad A6 E9 87 91 E5 8b 9f E9 9b 86 E8 A6 81 E9 A0 85 Ef E5 Ad A6 E9 A8 E4 B8 8a E4 8d E5 B9 B4 E6 Ac A1 E7 94 9f E7 94 A8 Ef Pdf



慶應大学の奨学金 学問のすゝめ奨学金は返済不要で予約ができる 大学へ行こう



Www Okayama U Ac Jp Up Load Files Shien Pdf In01 Pdf



組合員対象 奨学金制度に関するアンケート 結果報告 全国大学生活協同組合連合会 全国大学生協連



慶應大 学問のすゝめ奨学金 創設 12年度から地方出身者支援 東京バーゲンマニア



1



Www Univ Gakushuin Ac Jp Life F00dedb7e048ed8fd295ac51cb8 Pdf



奨学金 慶應義塾



Www Students Keio Ac Jp Com Scholarships Apply Files 01 Shogaku Annai Gakubu Pdf



ちゃんと知っておきたい 返さなくていい 給付型 奨学金 高校生なう スタディサプリ進路 高校生に関するニュースを配信



Temple University Japan Campus 大学学部課程パンフレット



Ekr0n39kyrcba0033fron Com Daigaku Student Loan Php



教育ニュース一覧 学校生協 学協くん Com 全国の学校生協向けのポータルサイト



浪人生 人気記事 一般 4ページ目 アメーバブログ アメブロ



Www Gakuseisupport Ynu Ac Jp Asset Docs Booklet R3 Zaigaku Pdf



お寄せいただいたご意見 奨学金制度 あなたの声を聞かせてください



大学院生の希望の星 駅弁大学こそ奨学金免除を申請する理由 凡才博士のラボライフ研究所



Http Www Kansai U Ac Jp Scholarship 17 E6 98 A5 E7 B5 A6 E4 98 E5 A5 A8 E5 Ad A6 E9 87 91 E5 8b 9f E9 9b 86 E8 A6 81 E9 A0 85 Ef E5 Ad A6 E9 A8 E4 B8 8a E4 8d E5 B9 B4 E6 Ac A1 E7 94 9f E7 94 A8 Ef Pdf



早稲田と慶應 首都圏以外の高校出身者が対象の奨学金募集要項を公表



19年度 学問のすゝめ奨学金 Youtube



青森大学



親のための大学受験サイト 東進衛星予備校 けいせい塾グループ 大阪 和歌山



今さら聞けない 奨学金 を借りるコツ 給付型と貸与型はどう違う Precious Jp プレシャス



慶應義塾大学 学問のすすめ奨学金 学問のすゝめ奨学金 とある慶應生の生態 塾員



19年度 学問のすゝめ奨学金 Youtube



Core Ac Uk Download Pdf Pdf



奨学金のお知らせ 総合政策学部 環境情報学部 政策 メディア研究科 慶應義塾大学塾生サイト



ちゃんと知っておきたい 返さなくていい 給付型 奨学金 高校生なう スタディサプリ進路 高校生に関するニュースを配信



年度最新 大学独自の奨学金特集 大学ジャーナルオンライン



慶應義塾大学の奨学金制度 大学情報 慶大入試 受験対策に特化した慶大塾



慶應義塾大学 学問のすすめ奨学金 学問のすゝめ奨学金 とある慶應生の生態 塾員



慶大 地方出身者を支援する 学問のすゝめ奨学金 を創設 リセマム



19年度 学問のすゝめ奨学金 Youtube



教育ニュース一覧 学校生協 学協くん Com 全国の学校生協向けのポータルサイト



17年学問のすすめ奨学金交流会 とある慶應生の生態 塾員



C Contrastwerkstatt Stock Adobe Com



海外留学を希望する島大生へ 島根大学 国際センター



大学受験19 慶應 学問のすゝめ奨学金 改定 採用人数 支給額増へ リセマム



大学受験19 慶應 学問のすゝめ奨学金 改定 採用人数 支給額増へ リセマム



ちゃんと知っておきたい 返さなくていい 給付型 奨学金 高校生なう スタディサプリ進路 高校生に関するニュースを配信



慶應義塾大学 学問のすすめ奨学金 学問のすゝめ奨学金 とある慶應生の生態 塾員



慶應義塾大学 学問のすすめ奨学金 学問のすゝめ奨学金 とある慶應生の生態 塾員



Www U Ryukyu Ac Jp Wp Content Uploads 04 8576e68e0ae5f9f38aa1a81ca5e Pdf



大学で奨学金を借りるとき高校の内申点が関係ある 奨学金の制度 と高校の内申点について解説



慶應の学問のすすめ奨学金について 慶應の学問のすすめ奨学金に採用された Yahoo 知恵袋



Www Meijigakuin Ac Jp Gakusei Mg Diary diary 03 Pdf



慶應大学の学問のすすめ奨学金は 家庭の収入とか志望理由とか総合 Yahoo 知恵袋



学問のすすめ奨学金の合格者に向けて とある慶應生の生態 塾員



Q Tbn And9gcqnkyguxrwa S2ypems1hlncksrooenqvwgvctvidl02wasrev9 Usqp Cau



慶應義塾大学 学問のすすめ奨学金 学問のすゝめ奨学金 とある慶應生の生態 塾員



慶應義塾大学の学問のすすめ奨学金の振り込みが11月になっていますが これは大学 Yahoo 知恵袋



学問のすすめ奨学金 創設 地方学生の獲得狙う Jukushin Com



親のための大学受験サイト 東進衛星予備校 けいせい塾グループ 大阪 和歌山



Www Students Keio Ac Jp Com Scholarships Apply Files 01 Shogaku Annai Gakubu Pdf



大学受験 奨学金とは お金の問題をわかりやすく解説します



1



大学受験19 慶應 学問のすゝめ奨学金 改定 採用人数 支給額増へ リセマム



早稲田と慶應 首都圏以外の高校出身者が対象の奨学金募集要項を公表



奨学金案内 慶應義塾大学 塾生hp



奨学金の審査 なぜ落ちた 通らない場合 審査基準の中で重要なのは 教育ローン お金の問題



奨学金案内 慶應義塾大学 塾生hp



慶應義塾大学の奨学金制度 大学情報 慶大入試 受験対策に特化した慶大塾



慶應義塾大学 学問のすすめ奨学金 学問のすゝめ奨学金 とある慶應生の生態 塾員



優秀で多様な学生の獲得を目指す 慶應義塾大学 大学の最新事例 リクルート進学総研



大学受験 奨学金とは お金の問題をわかりやすく解説します



Www Waseda Jp Inst Scholarship Assets Uploads 12 21 Gakubu Challenge Pdf



Www Waseda Jp Inst Scholarship Assets Uploads 12 21 Gakubu Challenge Pdf



組合員対象 奨学金制度に関するアンケート 結果報告 全国大学生活協同組合連合会 全国大学生協連



奨学金最新事情 第3回 志望校決めたら要チェック 大学独自の給付型奨学金 インターエデュ



さつき会奨学金基金 東京大学基金



Www U Ryukyu Ac Jp Wp Content Uploads 04 8576e68e0ae5f9f38aa1a81ca5e Pdf



優秀で多様な学生の獲得を目指す 慶應義塾大学 大学の最新事例 リクルート進学総研



大学受験19 慶應 学問のすゝめ奨学金 改定 採用人数 支給額増へ リセマム



大学受験19 慶應 学問のすゝめ奨学金 改定 採用人数 支給額増へ リセマム



奨学金申請理由 98の例文と書き方



大学が独自に提供する給付型奨学金制度を活用しよう 大学通信オンライン



慶應大学の奨学金 学問のすゝめ奨学金は返済不要で予約ができる 大学へ行こう



Www Students Keio Ac Jp En Com Scholarships Apply Files 01 Shogaku Annai Gakubu Pdf



親のための大学受験サイト 東進衛星予備校 けいせい塾グループ 大阪 和歌山



19年度 学問のすゝめ奨学金 Youtube



Http Www Gakuryoku Gakken Co Jp Pdf Articles 14 7 P6 11 Pdf



さつき会奨学金基金 東京大学基金



Www Students Keio Ac Jp Other Prospective Students Files Gakumon App Pdf

コメント
コメントを投稿